Как создать свою лотерею?
-
НИКОЛАЙ мукучу
Как создать свою лотерею?
хотим организовать розыгрыш призов по входным билетам во время соревнования. Билеты делаем с отрывной частью. Часть зрителю, часть в посуду. Это лотерея?
- Administrator
- Администратор
- Сообщения: 9600
- Зарегистрирован: 10 ноя 2009, 08:58
- Откуда: Россия
- Контактная информация:
Как создать свою лотерею?
На мой взгляд, да - это лотерея.
-
Павел222
Как создать свою лотерею?
А если продовать плюшевых мишек и к каждому проданному мишке вручать бесплатный купон на получение 100% подарка! Подарок можно забрать только при придьявлении купона! Это лотерея или нет?
- Administrator
- Администратор
- Сообщения: 9600
- Зарегистрирован: 10 ноя 2009, 08:58
- Откуда: Россия
- Контактная информация:
Как создать свою лотерею?
Добрый день, Павел222, если подарки разные и определяются случайным образом, то скорее всего это лотерея. Если подарки одинаковые для всех, то это не лотерея.
-
jebay
Как создать свою лотерею?
здравствуйте!а что если участник кликает на товар который ему не обходим,скажем за 100 руб,ему возвращается 50 в его онлайн кассу в качестве товара)и он учавствует в розыгрыше товара,можно ли считать что это не лоторея?))заранеес спс)))
- Administrator
- Администратор
- Сообщения: 9600
- Зарегистрирован: 10 ноя 2009, 08:58
- Откуда: Россия
- Контактная информация:
Как создать свою лотерею?
Здравствуйте. Это можно считать стимулирующей лотереей.
Как создать свою лотерею?
Здравствуйте. Скажите пожалуйста, могут ли участвовать в онлайн лотереи граждане других стран. Например:
Организатор лотереи гражданин Казахстана, а участники через интернет будут делать ставки с России.
Как платить налоги?
Организатор лотереи гражданин Казахстана, а участники через интернет будут делать ставки с России.
Как платить налоги?
- Administrator
- Администратор
- Сообщения: 9600
- Зарегистрирован: 10 ноя 2009, 08:58
- Откуда: Россия
- Контактная информация:
Как создать свою лотерею?
Здравствуйте, alena1704. Обычно в таких случаях каждый человек сам платит налоги за себя в своей стране. А о запретах на участие в лотереях других стран я не слышал.
Как создать свою лотерею?
Здравствуйте!
Меня интересует 2-ой способ!
Скажите пожалуйста, если я буду разыгрывать автомобиль и буду это делать так:
- человек покупает на сайте электронный индивидуальный номер (он будет отображен после оплаты).
Покупатели электронных индивидуальных номеров - будут участвовать в розыгрыше автомобиля.
Пройдет такой способ по 2-му способу?
Меня интересует 2-ой способ!
Скажите пожалуйста, если я буду разыгрывать автомобиль и буду это делать так:
- человек покупает на сайте электронный индивидуальный номер (он будет отображен после оплаты).
Покупатели электронных индивидуальных номеров - будут участвовать в розыгрыше автомобиля.
Пройдет такой способ по 2-му способу?
- Administrator
- Администратор
- Сообщения: 9600
- Зарегистрирован: 10 ноя 2009, 08:58
- Откуда: Россия
- Контактная информация:
Как создать свою лотерею?
Здравствуйте, skwz. Ранее я писал, что закон о лотереи ужесточили, поэтому теперь стимулирующие лотереи тоже нужно регистрировать.
Как создать свою лотерею?
то есть ваш 2-й способ в этой статье:Administrator писал(а):Здравствуйте, skwz. Ранее я писал, что закон о лотереи ужесточили, поэтому теперь стимулирующие лотереи тоже нужно регистрировать.
попадает под статью "стимулирующая лотерея" ?- покупатель приобретает товар;
- регистрационные данные покупателя остаются у вас;
- проведение розыгрыша путем выбора случайного покупателя;
- награждение победителя.
- Administrator
- Администратор
- Сообщения: 9600
- Зарегистрирован: 10 ноя 2009, 08:58
- Откуда: Россия
- Контактная информация:
Как создать свою лотерею?
Да. И судя потому что по телевизору давно не видел рекламы таких лотерей, это довольно сложный закон. Но с другой стороны, в последнее время стали встречаться не лотереи а акции, в которых надо собрать наклейки и в замен получить скидку вплоть до 100% на какие-либо товары. Видел такое в сетевых магазинах типа "Пятёрочки" и "Магнита". Это самой простой способ из легальных организовать что-либо близкое к лотерее из тех что я видел в последнее время.
-
ввв
Как создать свою лотерею?
Здравствуйте! при официальной регистрации лотереи какие выплаты идут государству? Т.е. какой процент с проданных билетов идёт в различные государственные фонды, и что от стоимости билетов остаётся организатору?
-
Гость
Как создать свою лотерею?
Добрый день, если поставить терминал на подобие тех через которые зачисляются деньги на мобильный и прочие оплаты, человек вносит к примеру 50 руб после прохождения определенной регистрации ему выдается чек с номером , и раз в неделю будет объявлен победитель , это считается лотерей ? заранее благодарю за ответ
- Administrator
- Администратор
- Сообщения: 9600
- Зарегистрирован: 10 ноя 2009, 08:58
- Откуда: Россия
- Контактная информация:
-
Ponter
Как создать свою лотерею?
Я создал интернет игру-викторину, желающие участвовать в ней обязаны зарегистрироваться, при регистрации им присваивается счет, который они обязаны пополнить на 100 р. Эти 100 р. Сразу превращаются в очки, для участия в игре они должны сделать только одну ставку 10 р. те, кто выиграл, увеличивают свои очки и могут на них выбрать любой товар из интернет-магазина партнера, разве это лотерея? что меня ждет если, ни какой регистрации не было?
-
Ponter
Как создать свою лотерею?
Я продолжу, я думаю что это не лотерея, а скорее тотализатор, потому что победитель определяется за счет выигранной ставки, а выигрыш как и у букмекера так же получается из призового фонда созданного за счет участников, если можно отправьте свой ответ на мою почту Serpikov64 собачка mail точка ru , буду весьма признателен.
- Administrator
- Администратор
- Сообщения: 9600
- Зарегистрирован: 10 ноя 2009, 08:58
- Откуда: Россия
- Контактная информация:
Как создать свою лотерею?
В лотерее тоже иногда надо угадать число. А вообще я не знаю, надо читать закон и пробовать брать пояснения в минфине.
Как создать свою лотерею?
В смысле, чем выше ставка, тем больше шанс выиграть?Ponter писал(а):потому что победитель определяется за счет выигранной ставки
Одно время (скорее всего и сейчас) лохотронщики пользовались такой схемой - кто больше даст, тот и победит. А начинался развод с лотереи.
-
ecolog2
Как создать свою лотерею?
А если я показываю прозрачный ящик или мешок денег, и тот кто угадает какая в нем сумма с погрешностью в 100 руб. тот и выиграл этот мешок или ящик. Ответы платные. Это попадает под закон?
- Administrator
- Администратор
- Сообщения: 9600
- Зарегистрирован: 10 ноя 2009, 08:58
- Откуда: Россия
- Контактная информация:
Как создать свою лотерею?
Здравствуйте, ecolog2. Скорее да, чем нет.
-
narek73
Как создать свою лотерею?
Добрый день! У меня вот такой вопрос, хочу организовать что то типа "фонда" в котором все участники будут скидываться деньгами( от 1 до 5 рублей) случайно определенному человеку (говоря случайно определенному подразумевается, что будет некий скрипт рандомно определяющий победителя).
С одной точки зрения никакой лотереи нету, так как люди добровольно скидываются деньгами, как бы пожертвуют другому человеку. Так же один раз в неделю все деньги будут перечислятся в детские дома и фонды поддержки.
Хочу узнать как это сделать законно, уверен что есть какой то способ обойти закон о лотереях.
С одной точки зрения никакой лотереи нету, так как люди добровольно скидываются деньгами, как бы пожертвуют другому человеку. Так же один раз в неделю все деньги будут перечислятся в детские дома и фонды поддержки.
Хочу узнать как это сделать законно, уверен что есть какой то способ обойти закон о лотереях.
- Administrator
- Администратор
- Сообщения: 9600
- Зарегистрирован: 10 ноя 2009, 08:58
- Откуда: Россия
- Контактная информация:
Как создать свою лотерею?
Здравствуйте, narek73. Если люди скидывают одному человеку, который и есть победитель, то это больше похоже на кассу взаимопомощи. Чтобы это не было лотереей можно в правилах написать, что каждый участник рано или поздно получит всю собираемую сумму.
-
Narek73
Как создать свою лотерею?
А разницы нет что это случайный пользователь или определенно выбранный? Хочу чтобы юридически к нам нельзя было подкопаться)
- Administrator
- Администратор
- Сообщения: 9600
- Зарегистрирован: 10 ноя 2009, 08:58
- Откуда: Россия
- Контактная информация:
Как создать свою лотерею?
Думаю, есть. Если выбор случайный, то суд вполне может признать это лотерей. А если не случайный, то есть риски попасть под определения финансовых организаций.
-
Саргис
как разыграть свой автомобиль законно?
здравствуйте! хочу разыграть свой автомобиль Мерседес W210 97 года в отличном состоянии. участие в розыгрыше будет стоит 300 руб. то есть участник переводит 300 руб. на мою карту и получает число участника от 1 до 5000 к примеру. как наберется 5000 участников я выберу победителя через генератор чисел, и передам автомобиль победителю. это законно или нет? и что нужно чтобы это реализовать! Большая часть переведенных денег пойдут в благотворительность детям!!!Весь процесс будет снят на видео мной! заранее спасибо!!!
- Administrator
- Администратор
- Сообщения: 9600
- Зарегистрирован: 10 ноя 2009, 08:58
- Откуда: Россия
- Контактная информация:
Как создать свою лотерею?
Здравствуйте, Саргис. Оформлением лотерей занимается министерство финансов. Вы можете подойти в ближайший филиал, и далее следовать их рекомендациям по оформлению.
-
Xaero
Как создать свою лотерею?
Ребят, у меня такой вопрос, я хочу в инсте сделать лотерею...по крайней мере хочу назвать так, вообщем, правила такие:человек подписывается на профиль, репостит и кидает мне 25р за участие на карту сбера либо на електронные деньги, я вписываю его в таблицу людей, спустя неделю разыгрываю в прямом эфире полную сумму, которую они набрали за неделю одному человеку, не спрашивайте в чем моя выгода) подскажите по законодательству будут вопросы? или у банка?
- Administrator
- Администратор
- Сообщения: 9600
- Зарегистрирован: 10 ноя 2009, 08:58
- Откуда: Россия
- Контактная информация:
Как создать свою лотерею?
Здравствуйте, Xaero. Практика показывает, что при достижении некоторых сумм, обычно в десятки тысяч рублей в месяц вопросы возникают. Формально с любой суммы нужно оформлять лотерею. Поэтому вопросы могут возникнуть вполне обосновано.
-
Лотерейщик
Как создать свою лотерею?
Пример. Продаем рисунки на удачу по 100р. кто купил того в подписчики включаем и раз в неделю среди подписчиков проводим розыгрыш супер рисунка. Стоимость его определяем в момент розыгрыша, победитель вправе вернуть этот супер рисунок и получить эквивалент его стоимости. лотерея ли это? нужно что то оформлять?
- Administrator
- Администратор
- Сообщения: 9600
- Зарегистрирован: 10 ноя 2009, 08:58
- Откуда: Россия
- Контактная информация:
Как создать свою лотерею?
Лотерея, оформлять весь пакет документов.
-
BRO
Как создать свою лотерею?
Здравствуйте. Я прочитал весь чат переписок и хочу уточнить. Можно заниматься лотерей , если я подготовлю весь пакет документов и зарегестрируюсь оффициально? Могу я получать оффициально % от прибыли , платя все налоги? Или это гос структурные дела и ей заниматься можно только условно не совсем оффициально?
Спасибо.
Спасибо.
- Administrator
- Администратор
- Сообщения: 9600
- Зарегистрирован: 10 ноя 2009, 08:58
- Откуда: Россия
- Контактная информация:
Как создать свою лотерею?
Здравствуйте, BRO. Если сможете зарегистрировать, то можете рассчитывать на проценты.
-
BRO
Как создать свою лотерею?
А вы можете помочь мне в этом, в том числе в юридическом сопровождение?
- Administrator
- Администратор
- Сообщения: 9600
- Зарегистрирован: 10 ноя 2009, 08:58
- Откуда: Россия
- Контактная информация:
Как создать свою лотерею?
Не могу - не обладаю такими навыками. За этим лучше к юристам обратиться.
-
Викторович 2018
Как создать свою лотерею?
Подскажите пожалуйста, у нас город население 60.000 тысяч и много супермаркетов, если сними составить договор! Акция, продавать к примеру ручки или ещё что нибудь 100р и давать номер и данные соответсвенно записывать, и раз в неделю разыгрывать 50% процентов от продаж, с администрацией можно договорится на благоустройство, какой то процент! Это не будет лотерея?? И выйгрышь 100% будет!! Спасибо!Administrator писал(а):Здравствуйте, BRO. Если сможете зарегистрировать, то можете рассчитывать на проценты.
- Administrator
- Администратор
- Сообщения: 9600
- Зарегистрирован: 10 ноя 2009, 08:58
- Откуда: Россия
- Контактная информация:
Как создать свою лотерею?
Здравствуйте, Викторович 2018. Это лотерея.
-
Гость
Как создать свою лотерею?
Не подскажите как лучше всё это под акию подвести?? Наверно лучше приз не деньгами? Спасибо!!
- Administrator
- Администратор
- Сообщения: 9600
- Зарегистрирован: 10 ноя 2009, 08:58
- Откуда: Россия
- Контактная информация:
Как создать свою лотерею?
Под акцию можно подвести, если приз выдавать не случайным образом а при каком-то условии. Допустим, выдавать при условии совершения человеком 10 покупок, или при покупке на общую сумму такую-то.
-
Викторович 2018
- Новичок
- Сообщения: 2
- Зарегистрирован: 14 мар 2018, 20:39
Как создать свою лотерею?
Спасибо!! Подскажите ещё один момент, продавая товар рублей по 100р с номером тогда, но товар у нас на рынке в России так и стоит 100р, тут в помощь алиэкспресс там можно найти рублей по 20-30р, и якобы призовой фонд будет состоять из денежных средств организатора, а не за счёт покупателей, и разыгрывать возможно не одного человека 10 по счёту покупки, а больше?? Спасибо!!
- Administrator
- Администратор
- Сообщения: 9600
- Зарегистрирован: 10 ноя 2009, 08:58
- Откуда: Россия
- Контактная информация:
Как создать свою лотерею?
Думаю, что это тоже лотерея. Раньше производители напитков часто устраивали подобные лотереи для увеличения продаж, а потом перестали, после ужесточения закона.
- Administrator
- Администратор
- Сообщения: 9600
- Зарегистрирован: 10 ноя 2009, 08:58
- Откуда: Россия
- Контактная информация:
Как создать свою лотерею?
Должен поправить себя. Викторович 2018, предложенная Вами схема может не быть лотереей. Итак, чтобы акция не была признана лотереей нужно обеспечить следующее:
1. Призовой фонд состоит из средств организатора.
2. В акции нет рисков.
Как исключить риски. Нужно сделать привязку разыгрываемого приза, к каким-то фактам, которые формально не являются случайными.
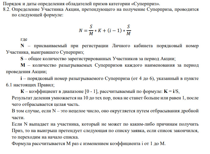
Для примера. Вот какую увидел акцию от крупной фирмы. Розыгрыш приза идёт по сбору наклеек. Чтобы принять участие в розыгрыше суперприза надо собрать 12 разных наклеек, которые идут с товарами. Выбор победителей производится не случайным образом, а по математической формуле. В формуле учитываются два числа - порядковой номер участника и общее количество участников. Сама формула опубликована заранее на сайте в правилах. То есть если кто-то знает заранее сколько будет участников, то он теоретически может зарегистрироваться в такой момент, чтобы его порядковый номер получился выигрышным. Фактически это сделать почти не возможно, потому что почти не возможно узнать заранее сколько будет участников. Формально это действительно не лотерея.
Вот скрин этой формулы:
1. Призовой фонд состоит из средств организатора.
2. В акции нет рисков.
Как исключить риски. Нужно сделать привязку разыгрываемого приза, к каким-то фактам, которые формально не являются случайными.
Для примера. Вот какую увидел акцию от крупной фирмы. Розыгрыш приза идёт по сбору наклеек. Чтобы принять участие в розыгрыше суперприза надо собрать 12 разных наклеек, которые идут с товарами. Выбор победителей производится не случайным образом, а по математической формуле. В формуле учитываются два числа - порядковой номер участника и общее количество участников. Сама формула опубликована заранее на сайте в правилах. То есть если кто-то знает заранее сколько будет участников, то он теоретически может зарегистрироваться в такой момент, чтобы его порядковый номер получился выигрышным. Фактически это сделать почти не возможно, потому что почти не возможно узнать заранее сколько будет участников. Формально это действительно не лотерея.
Вот скрин этой формулы:
-
Гость
Как создать свою лотерею?
Доброго времени суток! Хочу узнать, нужны ли какие документы регистрации в ИП и так далее вплоть до налогового, если на месте разыгрывается приз, например айфон 10х за тысячу рублей! При том что число неких бумаг будет составлять 200 штук! является ли это уголовным делом если не извещать какие нибудь органы правопорядка! Спасибо за внимание!
- Administrator
- Администратор
- Сообщения: 9600
- Зарегистрирован: 10 ноя 2009, 08:58
- Откуда: Россия
- Контактная информация:
Как создать свою лотерею?
Зависит от того будете ли Вы получать доход от этого. Допустим, если продавать товар, с которым идут эти бумаги, то тот кто продаёт товар, тот извлекает доход. Значит в большинстве случаев он должен регистрироваться. Организатор лотереи не получает доход, значит, по моему мнению, он может не регистрироваться как ИП или как-то подругому. По крайней мере не слышал о таких требованиях.
-
Гость
Как создать свою лотерею?
Доброго времени, хочу разыгрывать автомобили друзей и подруг, по системе аукциона, но по сути оно является мгновенной лотереей удачи, нет определенных участников, есть определенные число разыгрываемых билетов т.е визиток с некими словами, т.е проход в отборочные туры! Подскажите пожалуйста, можно ли сделать это официально, прибыль есть, так же есть риск проигрыша моего! Можно сделать патент и ИП на систему! Является ли это законным? Могут ли завести дело по статье? Могу ли открыть филиалы?
- Administrator
- Администратор
- Сообщения: 9600
- Зарегистрирован: 10 ноя 2009, 08:58
- Откуда: Россия
- Контактная информация:
Как создать свою лотерею?
Если прибыль есть, то нужно кроме ИП ещё и в министерстве финансов регистрировать лотерею. В предыдущем сообщение я написал, как можно проводить розыгрыш без лотереи:
- исключить свою прибыль;
- формально сделать условия при которых победитель определяется не случайно.
- исключить свою прибыль;
- формально сделать условия при которых победитель определяется не случайно.
-
Леопольд
Как создать свою лотерею?
Здравствуйте. У меня вопрос. А если просто Благотворительный фонд для всех участников при этом финансирование какого-нибудь благова дела. Под какую статью это попадает и почему Я должен платить государству за то что помог каму-то из участников ( Полный макет всего этого есть нужен программист!
- Administrator
- Администратор
- Сообщения: 9600
- Зарегистрирован: 10 ноя 2009, 08:58
- Откуда: Россия
- Контактная информация:
Как создать свою лотерею?
Здравствуйте, Леопольд. Если деньги собирает благотворительный фонд, а победитель определяется не случайно, а по формуле, например, то такой розыгрыш не является лотереей, значит не нужно делать отчисления как за лотерею.
-
les
Как создать свою лотерею?
Здравствуйте!
Если я хочу создать розыгрыш, разыграть автомобиль стоимостью (примерно 350 т.р.)
Для участи в этом розыгрыше надо будет перевести мне на карту (например 350 р.) Авто реальное- мой автомобиль!!! И я хочу набрать к примеру 1000 участиноков!
Что мне может быть за такой розыгрыш по закону!
И подскажите ещё пожалуйста, как правильно все сделать что бы не попасть под букву закона?
Спасибо!)
Если я хочу создать розыгрыш, разыграть автомобиль стоимостью (примерно 350 т.р.)
Для участи в этом розыгрыше надо будет перевести мне на карту (например 350 р.) Авто реальное- мой автомобиль!!! И я хочу набрать к примеру 1000 участиноков!
Что мне может быть за такой розыгрыш по закону!
И подскажите ещё пожалуйста, как правильно все сделать что бы не попасть под букву закона?
Спасибо!)
- Administrator
- Администратор
- Сообщения: 9600
- Зарегистрирован: 10 ноя 2009, 08:58
- Откуда: Россия
- Контактная информация:
Как создать свою лотерею?
Здравствуйте, les. Какое грозит наказание не знаю. Несколькими сообщениями ранее я написал как можно провести акцию с розыгрышем приза без оформления лотереи. Такую акцию можно провести, если продавать что-либо и цена на товар не должна зависеть от того участвует человек в розыгрыше или нет.
Кто сейчас на конференции
Сейчас этот форум просматривают: нет зарегистрированных пользователей и 1 гость